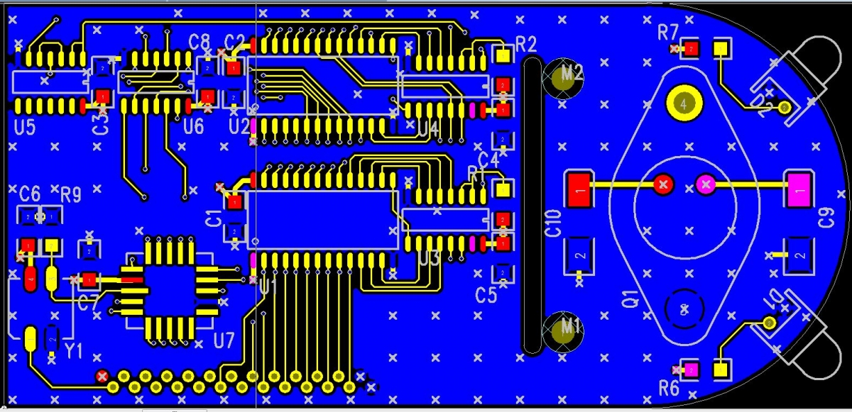
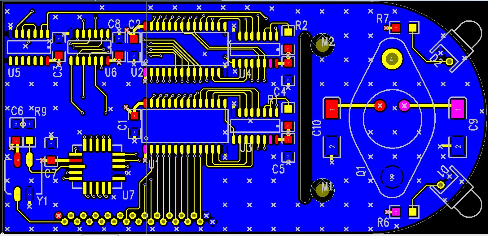
PCB 설계(양면, 4층) 과정 후기.
페이지 정보

본문
PCB Artwork를 배워야 하겠다는 생각으로 찾아오게 되었어요.
이전 선임들이 하는 방식으로 Capture에서 회로도를 Netlist 제작 그리고 PADS로 Artwork .
뜻 깊은 교육이였습니다.
머리 속에서만 있는 PCB 디자인을 구연해 보니, Artwork 개념에 대해서 좋은 교육을 얻었습니다.
좋은 교육 감사드립니다.
이전 선임들이 하는 방식으로 Capture에서 회로도를 Netlist 제작 그리고 PADS로 Artwork .
뜻 깊은 교육이였습니다.
머리 속에서만 있는 PCB 디자인을 구연해 보니, Artwork 개념에 대해서 좋은 교육을 얻었습니다.
좋은 교육 감사드립니다.

